オアシスが小林製薬に臨時株主総会の開催請求
以下、小林製薬のリリースです。オアシスが臨時株主総会の開催請求をしました。
https://www.kobayashi.co.jp/newsrelease/files/pdf/20241202_02.pdf

「会社法316条2項に定める当社の業務及び財産の状況を調査する者の選任の件」ってのはエフィッシモが東芝に対して株主提案したのと同じヤツです。これ、普通決議なんですよ。
https://www.nikkei.com/article/DGXZQOGD113IW0R10C21A3000000/
エフィッシモは実態を調べるため、推薦する弁護士3人を会社法第316条第2項に基づく企業の業務や財産の状況を調査する「調査者」に選ぶよう株主提案する。可決には出席株主の過半数の賛成が必要となる。
普通決議ではあるのですがねえ・・・まあ社名を見ればわかります。
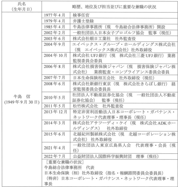
そして取締役選任議案も提案するのですが、候補者の1人が以下の方。

牛島弁護士です。数多くの小説も出版されています。この先生はかつて王子製紙が北越製紙に敵対的TOBを仕掛けた際、北越製紙側のLAでした。今ではアクティビスト側の取締役候補者になる時代です。ちなみにこのような弁護士が候補者になる可能性については以下のコラムで指摘しておりました。
https://ib-consulting.jp/column/4649/
https://ib-consulting.jp/column/5022/
今ではこういったように、かつてはアクティビスト対応や敵対的買収対応をしていた弁護士が守る側ではなく、攻める側、しかもアクティビストにつく時代になったということです。企業防衛において、守る側である上場会社のほうはまあ大手事務所の寡占化状態ですからねえ。
アクティビストも大手はLAになってくれないから中小を頼らざるを得ないのかもしれませんが・・・ただ、私は言いたいことはあります。ここでは言えないけど。
上場会社は四面楚歌だと思って平時から準備しておいた方がよいです。
しかし今臨時株主総会の開催を請求されても・・・小林製薬は12月決算3月総会の会社なので「定時株主総会の株主提案という取り扱いでいいっすか?」ってことになるのではないでしょうか?
